关闭
24小时急救健康热线:
0825-2222120
24小时投诉电话:
15309067120
欢迎访问遂宁市第三人民医院(网站支持IPV6)
中文域名:遂宁市第三人民医院.公益
立即查询
首页
|
医院概况
医院简介
领导班子
就医环境
高新设备
医院荣誉
|
就医指南
科室导航
名医荟萃
门诊排班
重点专科
楼层分布
就医流程
住院服务
急诊服务
健康体检
|
医院新闻
医院要闻
媒体报道
医学动态
健康科普
医患之窗
|
护理园地
护理文化
科教动态
下载专区
|
科研教学
科研成果
论文发表
学术任职
科教动态
学术动态
|
医保之窗
医保动态
医保指南
|
专题栏目
学习党的二十大精神
服务百姓健康行动
文明城市/单位工作
人才服务工作站
|
党建工作
党务公开
组织构架
党支部建设
廉政文化建设
工会之家
共青团建设
女工园地
|
院务公开
通知公告
行政组织构架
学术会议
医共体建设
|
招聘招标
招聘信息
招标采购
|
医院文化
医院文化理念
医院院报
廉政家风
|
三级医院创建
组织机构
通知公告
工作动态
首页
医院概况
医院简介
领导班子
就医环境
高新设备
医院荣誉
就医指南
科室导航
内科系统
外科系统
医技系统
门诊系统
行政后勤
其他机构
名医荟萃
大内科
大外科
门诊急诊
医技
门诊排班
重点专科
楼层分布
就医流程
住院服务
急诊服务
健康体检
医院新闻
医院要闻
媒体报道
医学动态
健康科普
医患之窗
护理园地
护理文化
科教动态
下载专区
科研教学
科研成果
论文发表
学术任职
科教动态
学术动态
医保之窗
医保动态
医保指南
专题栏目
学习党的二十大精神
服务百姓健康行动
文明城市/单位工作
人才服务工作站
党建工作
党务公开
组织构架
党支部建设
机关第一党支部
机关第二党支部
机关第三党支部
机关第四党支部
后勤第一党支部
后勤第二党支部
后勤第三党支部
退休党支部
放射影像科党支部
功能检验支部
急危重症党支部
门诊·心血管·内分泌党支部
中医·皮肤·针灸科党支部
五官中心支部
呼吸中心党支部
妇儿中心党支部
泌尿中心党支部
神经·麻醉中心党支部
凯旋路社区卫生服务中心党支部
育才路社区卫生服务中心党支部
骨科中心党支部
消化中心党支部
消毒供应室党支部
廉政文化建设
工会之家
工会制度
工会活动
工会荣誉
共青团建设
女工园地
院务公开
通知公告
行政组织构架
学术会议
医共体建设
招聘招标
招聘信息
招标采购
医院文化
医院文化理念
医院院报
廉政家风
三级医院创建
组织机构
通知公告
工作动态
厚德精业
施医弘仁
当前位置:
首页
>>
招聘招标
>>
招标采购
>>
查看详情
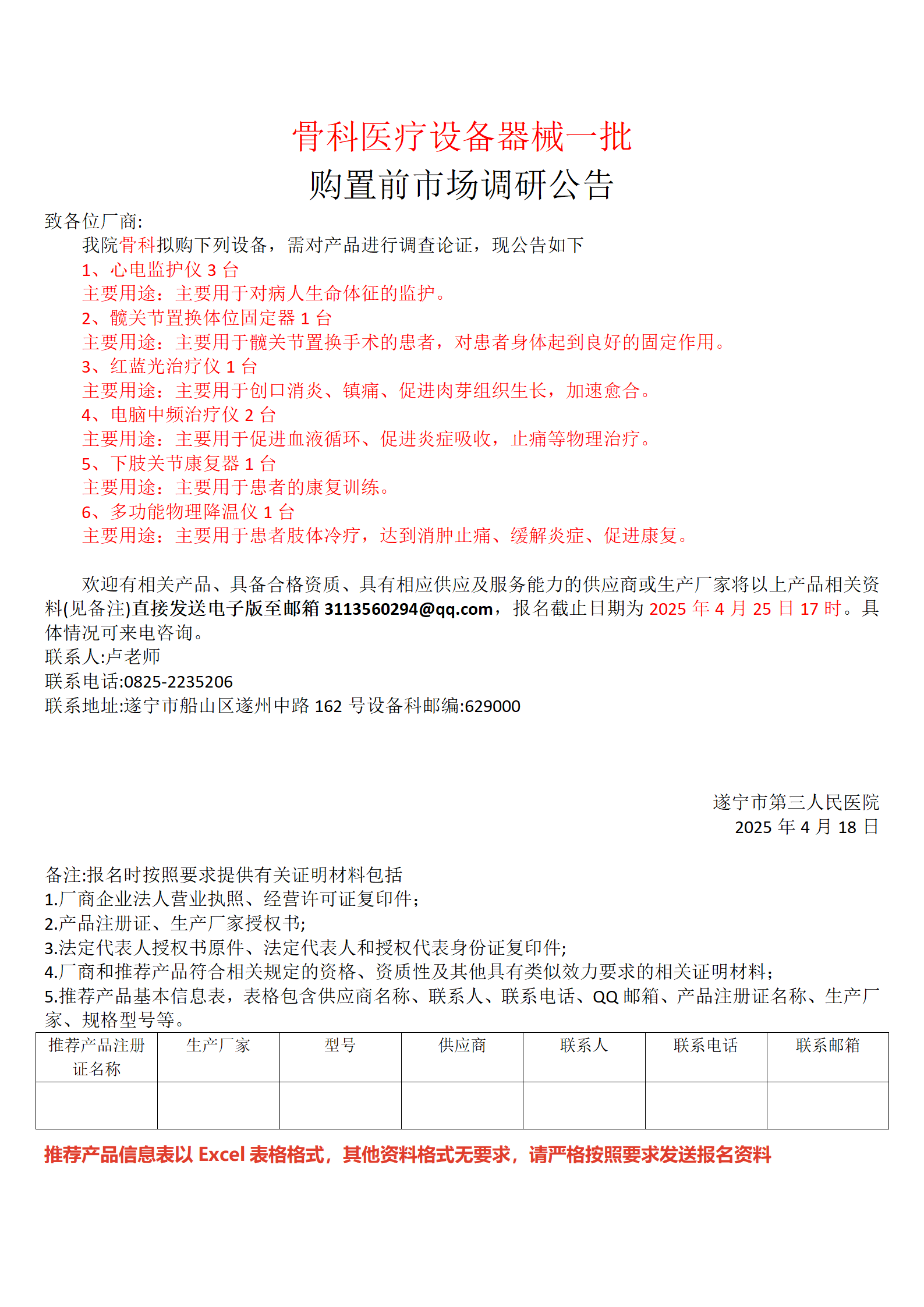
骨科医疗设备器械一批 购置前市场调研公告
日期:
2025-04-18
点击:
1539
属于:
招标采购
上一:
遂宁市第三人民医院 眼耳鼻喉头颈外科手术器械 采购项目成交公告
下一:
遂宁市第三人民医院 消毒灭菌耗材院内采购公告