24小时急救健康热线:
0825-2222120
24小时投诉电话:
15309067120
欢迎访问遂宁市第三人民医院(网站支持IPV6)
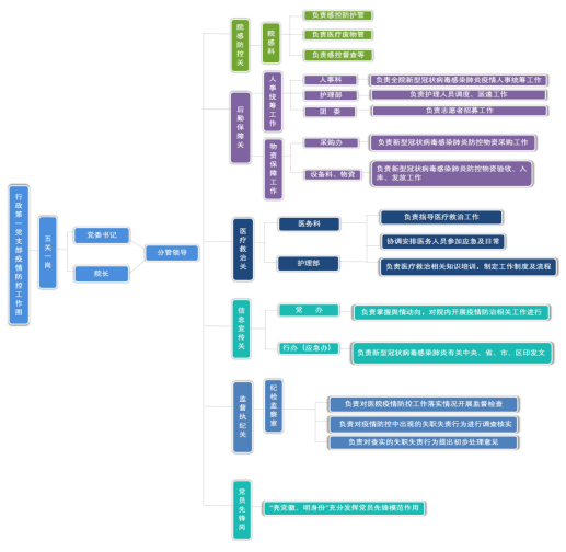
戴党徽、亮身份、当先锋
——守好“五关一岗、筑牢疫情防控堡垒”
2022年3月30日晚,疫情突发,在收到院党委倡议书后,行政第一党支部所有党员积极响应,迅速投身疫情防控一线,在战斗中践行自己的初心和使命,让党旗在疫情防控第一线高高飘扬。

一名党员就是一面旗帜,一个支部就是一座堡垒,行政第一支部所有党员用行动践行着誓言,用担当诠释着责任,在危机关头冲得上、顶得住、守得牢,织密疫情防控网,坚决守好“五关一岗”。




一、院感防控关






二、后勤保障关





三、医疗救治关


(医务科车成深夜到管控区转运病人)
四、信息宣传关


五、监督执纪关

(党委书记何正光带队到核酸采集点督查院感防控工作)

(党委副书记康煜带队到检验科督查核酸检测工作)
六、其它疫情防控任务
在立足岗位,守好各关口的同时,行政第一党支部党员积极服从组织安排,参与核酸采集点信息录入、检验科核酸检测信息录入等工作。

自疫情突发以来,今天是他们连续作战的第9天,他们当中有的宝宝还不到1岁,正在哺乳期,每天的东奔西走,母乳已严重不足;有的每天只有2、3个小时的睡眠时间,和家人见一面都是奢望,从院内到院外,从白天到黑夜,他们舍弃了小家,成全了大家,与全院医务人员一起,奋斗在抗疫第一线,只为了胸前那一枚闪耀的党徽,心中那一面鲜红的党旗,脑海中回荡的铿锵誓言,疫情还在继续,他们依然在坚守........
中共遂宁市第三人民医院行政第一支部委员会
2022年4月8日